Chapter 7. Plan

Table of Contents

7.1. Jobs
7.1.1. Overview Page
7.1.2. Job - Details
7.2. Jobs from Test Cases
7.3. Jobs from Test Suites
7.4. Jobs by User
7.4.1. Jobs by User - Details

This chapter describes the Plan section in Klaros-Test­management. Here Jobs can be created and edited.

7.1. Maintain Jobs

A job is used to plan, organize and track a test activity. A job may consist of the execution or review of a test case or test suite or contain the textual description of any other possible activity. This chapter shows how to create and edit jobs.

7.1.1. Overview Page

The overview page displays all the jobs present in the selected project in a table. New jobs are created here.

The “Maintain Jobs” Page

Figure 7.1. The Maintain Jobs Page


The table shows the following values:

ID

Assigned automatically.

Summary

The summary of the job.

System under Test

The test system assigned to this job.

Priority

The priority of the job. Possible values are Trivial, Low, HighCritical und Blocker.

Status

The status of the job. Possible values are New, Reopened, In Progress, Resolved, Closed and Rejected.

Test Cases

The number of test cases assigned to this job and its sub-jobs.

Progress

The percentage of executed test cases of this job and its sub-jobs.

Success

The success rate of the executed test cases of this job and its sub-jobs in percent.

Due

The date on which this job is due to be finished.

Assigned

The user to whom the job is assigned.

Action

The actions that can be performed.

7.1.1.1. Creating a new Job

By clicking on the button New a new empty table row will appear. Now, a Summary can be defined.

With Save the new job is created and saved. The ID of the job (JOB00001) is automatically assigned by Klaros-Test­management. Click on the ID JOB00001 to get to the detail page of the job.

With New several table rows can be created and edited at the same time. Only when clicking on Save the data is stored in the database.

With Discard all changes are undone.

[Note] Unsaved Changes

All rows marked with red IDs contain changes that have not yet been saved.

7.1.1.2. Actions

The action column is located on the far right of the table. The following actions can be performed here:

If a job has been deleted, it is initially marked with a deletion marker and is only visible to administrators. For deleted jobs, the following actions are available instead of Delete:

  •   Restore (only Administrator)
  •   Irrecoverably remove the job from the database (only Administrator)

7.1.1.3. Bulk Actions

Some actions can be applied to multiple jobs at the same time. To do this, select the jobs to which the action is to be applied in the leftmost column.

The following bulk actions are supported for jobs:

  •   Subordinate jobs to another job
  •   Edit
  •   Clone
  •   Open print view
  •   Delete
  •   Assign jobs to an iteration.
  •   Restore (only Administrator).
  •   Irrecoverably remove the job from the database (only Administrator).

Bulk actions are described in detail in Section 5.2.3.1.5, “Bulk Actions”

7.1.1.4. Table operations

The following operations can be performed in the line above the table on the right:

  •   Filter / Sort
  •   Search
  •   Export
  •   Column selection

All operations are described in detail in Section 5.2.3.1, “Overview Page”.

7.1.1.5. Arranging Sub-Jobs

Sub jobs can be rearranged using the arrow icons in the Action column. The icon opens a dialog that allows the user to move the job to a new position. The and icons change the job hierarchy. The icon moves the job to the hierarchy level of the parent job. The icon opens a dialog where a new parent job can be selected.

Parent jobs have the following characteristics:

  • A parent job cannot be assigned any test case or test suite.
  • A parent job can contain other parent jobs with additional sub jobs.
  • If the icon of a job is grayed out, no target parent job is available for subordination.

To subordinate a job to another job, click on the icon. Now you can select which job this job should be subordinated to. The number of subordinate jobs is then displayed next to the ID of the parent job. The displayed success and progress rate of the parent job is automatically derived from the test results of its sub jobs.

[Warning] Warning

Jobs that already have a test case or test suite assigned to them cannot contain sub jobs and are therefore not shown as possible targets in the New parent job dialog.

[Note] Changes to parent jobs

Changes to parent jobs regarding test environment, system under test and iteration using are automatically propagated to their sub jobs.

7.1.1.6. Executing Jobs

For a detailed description on how to execute jobs, see Section 8.1.3, “Executing a Job”.

7.1.2. Job - Details

Each job has its own detail page with several additional tabs. By clicking on the ID of the relevant job or on the icon on the right in the action column, you can access the detail view that was selected last. When called for the first time, this is the Overview view.

The following tabs are available: Overview, Properties, User Defined, Dependencies Attachments, Results, Comments, Work Log and Changes.

7.1.2.1. Actions

On the detail pages there are additional icons in the upper right corner. The following actions can be performed here:

          Execute

Click on the displayed icon to execute the job.

The execution of jobs is described in detail in Section 7.1.1.6, “Executing Jobs”).

  Open print view

A print-ready view of the job can be created here. With a click on the icon this opens in a new browser tab.

Print views are described in detail in Section 5.2.3.2.1, “Print Pages”.

  Create Bookmarks

Each individual detail page can also be reached directly via a hyperlink. By clicking on the icon this link is copied to the clipboard.

The creation of bookmarks is described in detail in Section 5.2.3.2.2, “Bookmarks”.

    Browse

Use the green arrows at the very top right to switch between the jobs present on the previous page.

7.1.2.2. Job Overview

The “Overview” Tab

Figure 7.2. The Overview Tab


Type

The job type ( Test Execution - Automated, Test Execution - Manual, Review or Task(if neither a test case nor a test suite is assigned to the job).

Status

The status of the job.

Priority

The priority of the job.

Assignee

The person responsible for this job.

Start

The earliest point in time this job can be executed by a tester.

Due Date

The point in time when the execution of the job has to be completed at the latest.

Test Cases

The total number of test cases of this job or its subjobs.

Test Case / Test Suite

The test case or test-suite assigned to this job.

System under Test

The system under test which should be used when executing this job.

Test Environment

The test environment which should be used when executing this job.

Estimated Duration

The estimated duration needed to complete this job.

Progress

The progress rate shows how many test cases which are covered by this job have been executed, regardless the result.

Success

The success rate shows how many of the test cases which are covered by this job have been successfully executed in the latest test run.

Total Time spent

The time spent on the test execution. This value results from the sum of the execution times from the work log.

Latest Executor

The user who executed the job most recently.

Latest Test Runs

This graph displays the accumulated test case results of the latest test runs for this job in descending order.

Execution Time

This graph shows the minimum, average and maximum execution times for this job.

Latest Test Runs

This table shows the latest completed test runs for this job.
[Note] Note

By default, this table shows only up to five entries. Pressing the Show all button opens up the results tab in which all test runs are listed.

7.1.2.3. Properties

In the Properties tab, the following attributes can be changed:

Type

The job type ( Test Execution - Automated, Test Execution - Manual, Review or Task(if neither a test case nor a test suite is assigned to the job).

Summary

The summary of the job.

Description

The detailed description of the job.

Priority

The priority of the job. Possible values are, in ascending order of severity, Trivial, Minor, Major, Critical and Blocker.

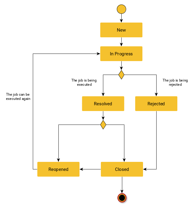
Status

The status of the job. Possible values are New, In Progress, Resolved, Closed, Reopened and Rejected.

Status Graph of a Job

Figure 7.3. Status Graph of a Job


Progress

The current percentage of completion of the job.

Estimated Duration

The estimated time in days, hours, minutes and seconds (Format: Days HH:MM:SS) that the job will take.

Start Date

The earliest time at which this job can be performed by a tester.

Due Date

The time at which the execution of the job must be completed at the latest.

Assignee

The user responsible for the job.

Iteration

The iteration to which this job is assigned. A job can only be in one iteration at a time. Changing the iteration is possible at any time.

Test Case

The test case to be executed in this job. A job can contain either a test case or a test-suite. This field is not available if the job contains subjobs or is of the type Task.

Test Suite

The test suite to be executed with this job. A job can contain either a test case or a test suite. This field is not available if the job contains subjobs or is of type Task.

System under Test

The system under test for which this job should be executed.

Test Environment

The test environment in which this job should be executed.
The “Properties” Tab

Figure 7.4. The Properties Tab


A test case or test suite can be assigned to a job, provided that the job does not contain any subjobs. A click on the icon opens a dialog in which a test case or test suite can be selected. Only one item can be selected at the same time. Clicking the icon removes the element from the job.

7.1.2.4. User Defined

You can create your own fields to meet individual requirements. For further information please refer to Section 5.2.3.2.4, “User Defined Properties”.

7.1.2.5. Dependencies

In the Dependencies view, dependencies can be defined between jobs so that certain jobs can only be executed when previously defined conditions are met. For each job, any number of dependencies can be defined to one or more other jobs that must be fulfilled before the job can be executed. In this view you will find an overview of all prerequisite and dependent jobs of the currently selected jobs.

The “Dependencies” Tab

Figure 7.5. The Dependencies Tab


The “Add Dependency” Dialog

Figure 7.6. The Add Dependency Dialog


Dependency Criteria

Job

The prerequisite job.

Progress

The minimum progress rate of the prerequisite job (0-100%).

Success

The minimum success rate of the prerequisite job (0-100%).

Latest Result

The latest result of the prerequisite job ( Passed, Failed, Error, Inconclusive, Skipped or Unknown). Multiple values can be selected.

Status

The status of the prerequisite job. Possible values are New, In Progress, Resolved, Closed, Reopened and Rejected.

If a job cannot be executed because the dependency criteria of its prerequisite jobs are not fulfilled, the icon is displayed instead of the execute icon.

7.1.2.6. Attachments

You can add any files as attachments to a job. For more information, see Section 5.2.3.2.6, “Attachments”.

7.1.2.7. Results

The results tab is further divided into a Test Runs, Test Case Results and a Test Suite Results tab, showing the test results related to this job as described in Section 5.2.3.2.7, “Test Runs and Results”.

7.1.2.8. Comments

After clicking the Comment button, comments can be added here.

The “Add a Comment” Dialog

Figure 7.7. The Add a Comment Dialog


The text entered in this dialog will be saved as a comment on the job once the OK button is clicked and saved. To modify the comment, use the icon, to remove it, click the icon.

7.1.2.9. Work Log

Each test run related to this job is displayed in the Work log tab. It is also possible to add your own additional work logs to the job. To do this, click on the Log work button. A dialog for entering the details will then be displayed.

The “Work Log” Dialog

Figure 7.8. The Work Log Dialog


A duration must be entered in the Duration field in order for the activity to be logged. Then click Save to save your logged work. To modify a work log entry, use the icon to remove it, click the icon.

7.1.2.10. Changes

The page Changes shows the change history for this job.

For a detailed description of the Changes view, see Section 5.2.3.2.8, “Change History”.