Table of Contents
This interface provides access to a binary attachment.
public interface IKlarosAttachment extends, IKlarosRepositoryEntity<KlarosAttachment> {
// Public Methodspublic abstract long getSize();
}

A Klaros Category Node.
public interface IKlarosCategoryNode extends, IKlarosPersistentObject {
// Public Methodspublic abstract CategoryTree getCategoryTree();public abstract String getDescription();public abstract KlarosCategoryNode getParent();public abstract String getShortname();public abstract List<KlarosCategoryNode> getSubCategories();
}

public abstract CategoryTree getCategoryTree();Gets the category tree.
Parameters
|
|
the category tree |
public abstract String getDescription();Gets the description.
Parameters
|
|
the description |
public abstract KlarosCategoryNode getParent();Gets the parent category node.
Parameters
|
|
the parent |
public abstract String getShortname();Gets the shortname.
Parameters
|
|
the shortname |
A category tree.
public interface IKlarosCategoryTree extends, IKlarosNamedEntity<KlarosCategoryTree> {
// Public Methodspublic abstract String getDescription();public abstract KlarosCategoryNode getRootNode();public abstract String getShortname();
}

public abstract String getDescription();Gets the description.
Parameters
|
|
the description |
public abstract KlarosCategoryNode getRootNode();Gets the root category node.
Parameters
|
|
the root |
This interface provides access to data of a test project.
public interface IKlarosConfiguration extends, IKlarosLabeledObject<KlarosConfiguration> {
// Public Methodspublic abstract String getDescription();public abstract Set<KlarosTestEnvironment> getEnvs();public abstract Set<KlarosIssueManagement> getIssueManagementSystems();public abstract Set<KlarosIssue> getIssues();public abstract Set<KlarosCategoryTree> getIterationCategoryTrees();public abstract Set<KlarosIteration> getIterations();public abstract Set<KlarosJob> getJobs();public abstract Set<KlarosCategoryTree> getRequirementCategoryTrees();public abstract Set<KlarosRequirement> getRequirements();public abstract KlarosRequirementsManagement getRequirementsManagementSystem();public abstract Set<KlarosSUTImplementation> getSuts();public abstract Set<KlarosCategoryTree> getSystemUnderTestCategoryTrees();public abstract Set<KlarosCategoryTree> getTestCaseCategoryTrees();public abstract Set<KlarosTestCase> getTestCases();public abstract Set<KlarosCategoryTree> getTestEnvironmentCategoryTrees();public abstract Set<KlarosTestRun> getTestRuns();public abstract Set<KlarosCategoryTree> getTestSegmentCategoryTrees();public abstract Set<KlarosCategoryTree> getTestSuiteCategoryTrees();public abstract Set<KlarosTestSuite> getTestSuites();public abstract Boolean isSecured();
}

public abstract String getDescription();Returns the project description.
Parameters
|
|
The description of the project. |
public abstract Set<KlarosTestEnvironment> getEnvs();Returns the project test environments.
Parameters
|
|
Set containing the test environments of the project. |
public abstract Set<KlarosIssueManagement> getIssueManagementSystems();Returns the related issue management systems.
Parameters
|
|
Set containing the related issue management systems of the project. |
public abstract Set<KlarosIssue> getIssues();Returns the issues.
Parameters
|
|
KlarosSet containing the issue objects of the project. |
public abstract Set<KlarosCategoryTree> getIterationCategoryTrees();Returns the project iteration category trees.
Parameters
|
|
Set containing the iteration category trees of the project. |
public abstract Set<KlarosIteration> getIterations();Returns the project iteration.
Parameters
|
|
KlarosSet containing the iteration objects of the project. |
public abstract Set<KlarosJob> getJobs();Returns the project jobs.
Parameters
|
|
KlarosSet containing the job objects of the project. |
public abstract Set<KlarosCategoryTree> getRequirementCategoryTrees();Returns the project requirement category trees.
Parameters
|
|
Set containing the requirement category trees of the project. |
public abstract Set<KlarosRequirement> getRequirements();Returns the project requirements.
Parameters
|
|
Set containing the requirement objects of the project. |
public abstract KlarosRequirementsManagement getRequirementsManagementSystem();Returns the related requirement management system.
Parameters
|
|
Set containing the related requirement management system of the project. |
public abstract Set<KlarosSUTImplementation> getSuts();Returns the project SUTs (systems under test).
Parameters
|
|
KlarosSet containing the SUT objects of the project. |
public abstract Set<KlarosCategoryTree> getSystemUnderTestCategoryTrees();Returns the project system under test category trees.
Parameters
|
|
Set containing the system under test category trees of the project. |
public abstract Set<KlarosCategoryTree> getTestCaseCategoryTrees();Returns the project test case category trees.
Parameters
|
|
Set containing the test case category trees of the project. |
public abstract Set<KlarosTestCase> getTestCases();Returns the project test cases.
Parameters
|
|
Set containing the test case objects of the project. |
public abstract Set<KlarosCategoryTree> getTestEnvironmentCategoryTrees();Returns the project test environment category trees.
Parameters
|
|
Set containing the test environment category trees of the project. |
public abstract Set<KlarosTestRun> getTestRuns();Returns the project test runs.
Parameters
|
|
Set containing the test run objects of the project. |
public abstract Set<KlarosCategoryTree> getTestSegmentCategoryTrees();Returns the project test segment category trees.
Parameters
|
|
Set containing the test segment category trees of the project. |
public abstract Set<KlarosCategoryTree> getTestSuiteCategoryTrees();Returns the project test suite category trees.
Parameters
|
|
Set containing the test suite category trees of the project. |
public abstract Set<KlarosTestSuite> getTestSuites();Returns the project test suites.
Parameters
|
|
Set containing the test suite objects of the project. |
A Custom property enumeration value.
public interface IKlarosEnumValue extends, IKlarosPersistentObject {
// Public Methodspublic abstract String getValue();
}

This interface provides access to externally stored information about an object.
public interface IKlarosExternalLink extends, IKlarosPersistentObject {
// Public Methodspublic abstract String getReference();
}

This interface provides access to external systems.
public interface IKlarosExternalServer<T> extends, IKlarosLabeledObject<T> {
// Public Methodspublic abstract String getDescription();public abstract String getType();public abstract String getUrl();
}

public abstract String getDescription();Get the description of the external system.
Parameters
|
|
The description of the external system. |
public abstract String getType();Get the type of this system.
Parameters
|
|
The type |
This interface provides access to a software issue.
public interface IKlarosIssue extends, IKlarosNamedEntity<KlarosIssue> {
// Public Methods@Deprecated(since="5.3.3") public abstract KlarosSUTImplementation getAcceptedIn();public abstract Date getCreationDate();public abstract String getDescription();public abstract String getExternalId();public abstract KlarosIssueManagement getIssueManagement();public abstract Date getLastSynched();public abstract String getOwner();public abstract String getPriority();public abstract String getRemoteBrowseUrl();public abstract String getReporter();public abstract String getResolution();public abstract String getState();public abstract String getSubject();public abstract Set<KlarosSUTImplementation> getSystemsUnderTest();public abstract Set<KlarosTestCase> getTestCases();public abstract boolean isResolved();
}

@Deprecated(since="5.3.3") public abstract KlarosSUTImplementation getAcceptedIn();Gets the system under test this issue has been accepted/detected in.
Parameters
|
|
the system under test |
public abstract Date getCreationDate();Gets the creation date of this issue.
Parameters
|
|
the creation date of this issue. |
public abstract String getDescription();Get the description.
Parameters
|
|
The description of this issue. |
public abstract String getExternalId();Gets the external id of this issue, if available. This id is generated by the external issue management system upon creation of the issue.
Parameters
|
|
the external id |
public abstract KlarosIssueManagement getIssueManagement();Gets the issue management this issue belongs to.
Parameters
|
|
the issue management |
public abstract Date getLastSynched();Gets the last synchronization date of this issue.
Parameters
|
|
the last synchronization date of this issue. |
public abstract String getOwner();Gets the name of the owner/assignee of this issue.
Parameters
|
|
the owner name of this issue. |
public abstract String getPriority();Gets the priority of this issue. The format and content of this value varies with the issue management system and its configuration.
Parameters
|
|
the priority of this issue. |
public abstract String getRemoteBrowseUrl();Returns an url to browse the issue in the remote issue management system.
Parameters
|
|
the remote browse url |
public abstract String getReporter();Gets the name of the reporter of this issue.
Parameters
|
|
the reporter name of this issue. |
public abstract String getResolution();Gets the resolution of this issue. The format and content of this value varies with the issue management system and its configuration.
Parameters
|
|
the resolution of this issue. |
public abstract String getState();Gets the state of this issue. The format and content of this value varies with the issue management system and its configuration.
Parameters
|
|
the state string of this issue. |
public abstract String getSubject();Gets the subject of this issue.
Parameters
|
|
the subject string of this issue. |
public abstract Set<KlarosSUTImplementation> getSystemsUnderTest();Get the related systems under test.
Parameters
|
|
|
public abstract Set<KlarosTestCase> getTestCases();Get the related test cases.
Parameters
|
|
|
The interface for accessing issue management systems.
public interface IKlarosIssueManagement extends, IKlarosExternalServer<KlarosIssueManagement> {
// Public Methodspublic abstract Set<KlarosIssue> getIssues();public abstract String getProject();
}

public abstract Set<KlarosIssue> getIssues();Gets the referenced issues of this system.
Parameters
|
|
the issues |
An iteration in a project.
public interface IKlarosIteration extends, IKlarosNamedEntity<KlarosIteration> {
// Public Methodspublic abstract Set<KlarosAttachment> getAttachments();public abstract Set<KlarosCategoryNode> getCategories();public abstract StateDef getCurrentState();public abstract String getDescription();public abstract Date getDueDate();public abstract Set<KlarosTestEnvironment> getEnvs();public abstract Set<KlarosJob> getJobs();public abstract String getShortname();public abstract Date getStartDate();public abstract String getSuccessCriteria();public abstract Set<KlarosSUTImplementation> getSuts();public abstract Set<KlarosTestRun> getTestRuns();
}

public abstract Set<KlarosAttachment> getAttachments();Gets the attachments associated with this iteration.
Parameters
|
|
the attachments |
public abstract Set<KlarosCategoryNode> getCategories();Gets the categories this object belongs to. Each category node will belong to a different category tree.
Parameters
|
|
the category nodes |
public abstract StateDef getCurrentState();Gets the current state.
Parameters
|
|
the current state |
public abstract String getDescription();Gets the description.
Parameters
|
|
the description |
public abstract Date getDueDate();Gets the due date.
Parameters
|
|
the due date |
public abstract Set<KlarosTestEnvironment> getEnvs();Gets the test environments associated with this iteration.
Parameters
|
|
the test environments |
public abstract Set<KlarosJob> getJobs();Gets the jobs associated with this iteration.
Parameters
|
|
the jobs |
public abstract String getShortname();Gets the short name.
Parameters
|
|
the short name |
public abstract Date getStartDate();Gets the start date.
Parameters
|
|
the start date |
public abstract String getSuccessCriteria();Gets the success criteria.
Parameters
|
|
the success criteria |
public abstract Set<KlarosSUTImplementation> getSuts();Gets the systems under test associated with this iteration.
Parameters
|
|
the systems under test |
This interface provides access to the data of a job.
public interface IKlarosJob extends, IKlarosNamedEntity<KlarosJob> {
// Public Methodspublic abstract Set<KlarosAttachment> getAttachments();public abstract KlarosConfiguration getConfiguration();public abstract Set<KlarosJobDependency> getDependentJobs();public abstract String getDescription();public abstract Date getDueDate();public abstract KlarosTestEnvironment getEnv();public abstract String getEstimatedTime();public abstract Long getEstimatedTimeInMilliseconds();public abstract JobPriority getJobPriority();public abstract JobStatus getJobStatus();public abstract JobType getJobType();public abstract KlarosJob getParent();public abstract Integer getProgress();public abstract Set<KlarosJobDependency> getRequiredJobs();public abstract Date getStartDate();public abstract List<KlarosJob> getSubJobs();public abstract Integer getSuccessRate();public abstract String getSummary();public abstract KlarosSUTImplementation getSut();public abstract KlarosTestCase getTestCase();public abstract Set<KlarosTestRun> getTestRuns();public abstract KlarosTestSuite getTestSuite();public abstract List<KlarosJobUpdateAction> getUpdateAction();public abstract List<KlarosJobTimeBlock> getWork();
}

public abstract Set<KlarosAttachment> getAttachments();Gets the attachments associated with this job.
Parameters
|
|
the attachments |
public abstract Set<KlarosJobDependency> getDependentJobs();Gets the jobs depending on this jobs state.
Parameters
|
|
the dependent jobs |
public abstract Set<KlarosJobDependency> getRequiredJobs();Gets the jobs on which states this job is depending on.
Parameters
|
|
the required jobs |
public abstract Set<KlarosTestRun> getTestRuns();Gets the test runs executed with this job.
Parameters
|
|
the test runs |
public abstract List<KlarosJobUpdateAction> getUpdateAction();Gets the update action list.
Parameters
|
|
the update action |
This interface provides access to the data of a job.
public interface IKlarosJobDependency extends, IKlarosPersistentObject {
// Public Methodspublic abstract Set<JobStatus> getJobStates();public abstract UUID getKey();public abstract Integer getProgress();public abstract KlarosJob getRequiredBy();public abstract KlarosJob getRequires();public abstract Integer getSuccessRate();public abstract Set<Verdict> getVerdicts();
}

public abstract Set<JobStatus> getJobStates();Gets the job states.
Parameters
|
|
the job states |
public abstract UUID getKey();Get the internal key of the object. This key is globally unique.
Parameters
|
|
The internal key. |
public abstract KlarosJob getRequiredBy();Gets the job this dependency is required by.
Parameters
|
|
the job this dependency is required by |
public abstract KlarosJob getRequires();Returns the job this dependency requires for evaluation.
Parameters
|
|
the job this dependency requires |
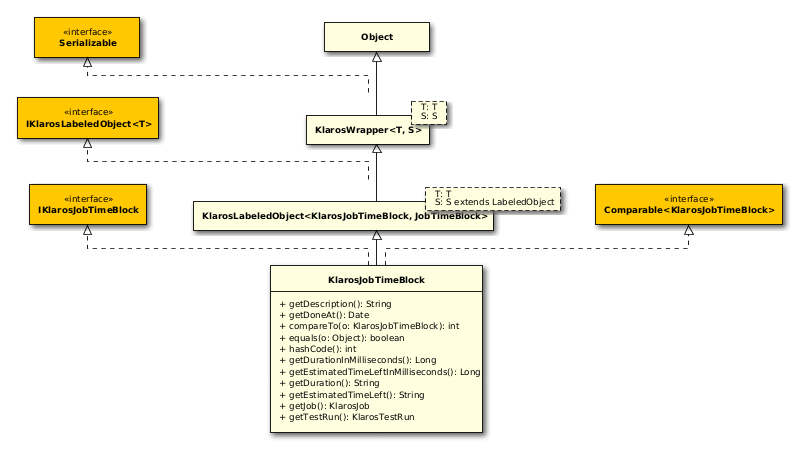
The job time block defines a certain amount of time the job has been worked on.
public interface IKlarosJobTimeBlock extends, IKlarosLabeledObject<KlarosJobTimeBlock> {
// Public Methodspublic abstract String getDescription();public abstract Date getDoneAt();public abstract String getDuration();public abstract Long getDurationInMilliseconds();public abstract String getEstimatedTimeLeft();public abstract Long getEstimatedTimeLeftInMilliseconds();public abstract KlarosJob getJob();public abstract KlarosTestRun getTestRun();
}

public abstract String getDescription();Gets the work description.
Parameters
|
|
the work description |
public abstract Date getDoneAt();Gets the date this work was done at.
Parameters
|
|
the start date |
public abstract String getDuration();Gets the work duration as a String.
Parameters
|
|
the duration |
public abstract Long getDurationInMilliseconds();Gets the work duration in milliseconds.
Parameters
|
|
the work duration in hours |
public abstract String getEstimatedTimeLeft();Gets the estimated time left for this job as a String.
Parameters
|
|
the estimated time left |
public abstract Long getEstimatedTimeLeftInMilliseconds();Gets the estimated time left for this job in milliseconds.
Parameters
|
|
the estimated time left in hours |
public abstract KlarosJob getJob();Gets the job this job time block belongs to.
Parameters
|
|
the job |
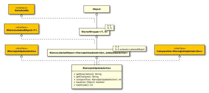
This interface provides access to the job update action.
public interface IKlarosJobUpdateAction extends, IKlarosLabeledObject<KlarosJobUpdateAction> {
// Public Methodspublic abstract String getChanges();public abstract String getDescription();
}

public abstract String getChanges();Gets the changes.
Parameters
|
|
the changes |
This interface provides access to the fields of a labeled object.
public interface IKlarosLabeledObject<T> extends, IKlarosPersistentObject {
// Public Methodspublic abstract Iterable<T> asIterable();public abstract Date getCreated();public abstract KlarosUser getCreator();public abstract UUID getKey();public abstract KlarosUser getLastEditor();public abstract Date getLastUpdated();public abstract String getName();public abstract boolean isEnabled();
}

public abstract Iterable<T> asIterable();Return this object as an iterable containing just this object.
Parameters
|
|
the iterable container |
public abstract UUID getKey();Get the internal key of the object. This key is globally unique.
Parameters
|
|
The internal key. |
public abstract String getName();Get the name of the object. This matches the id field visible in the UI.
Parameters
|
|
The name of the object. |
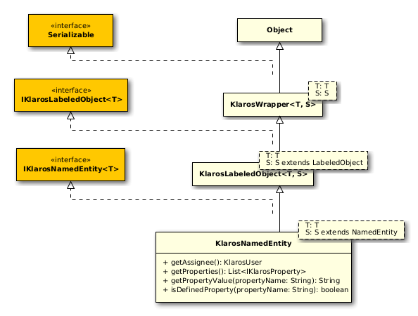
This interface provides access to data of a properties owner.
public interface IKlarosNamedEntity<T> extends, IKlarosLabeledObject<T> {
// Public Methodspublic abstract KlarosUser getAssignee();public abstract List<IKlarosProperty> getProperties();public abstract String getPropertyValue(String propertyName);public abstract boolean isDefinedProperty(String propertyName);
}

public abstract List<IKlarosProperty> getProperties();Gets the list of properties.
Parameters
|
|
the properties |
public abstract String getPropertyValue(String propertyName);Gets the property value for the given property name.
Parameters
|
|
the property name |
|
|
the property value or null if not name is not present |
public abstract boolean isDefinedProperty(String propertyName);Check if a property identified by given name is a defined property.
Parameters
|
|
The name of the property to check. |
|
|
|
A user defined property.
public interface IKlarosProperty extends, IKlarosPersistentObject {
// Public Methodspublic abstract String getName();public abstract String getValue();
}

public abstract String getName();Gets the property name.
Parameters
|
|
the property name |
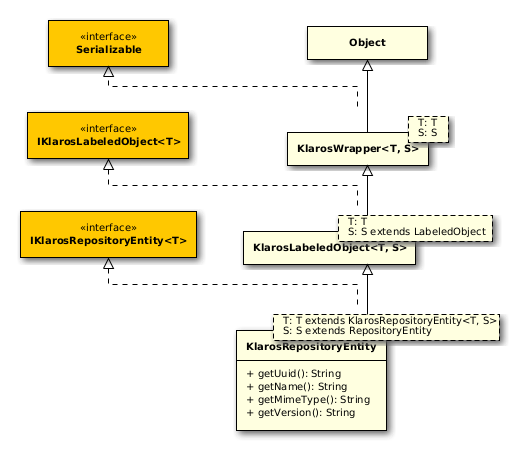
This interface provides access to binary content.
public interface IKlarosRepositoryEntity<T> extends, IKlarosLabeledObject<T> {
// Public Methodspublic abstract String getMimeType();public abstract String getUuid();public abstract String getVersion();
}

public abstract String getMimeType();Gets the mime type of the attachment.
Parameters
|
|
the mime type |
public abstract String getUuid();Get the unique id of this attachment. This may be resolved by calling KlarosContext.getAttachmentURL() to an URL pointing to the attachment data.
Parameters
|
|
The uuid of this attachment. |
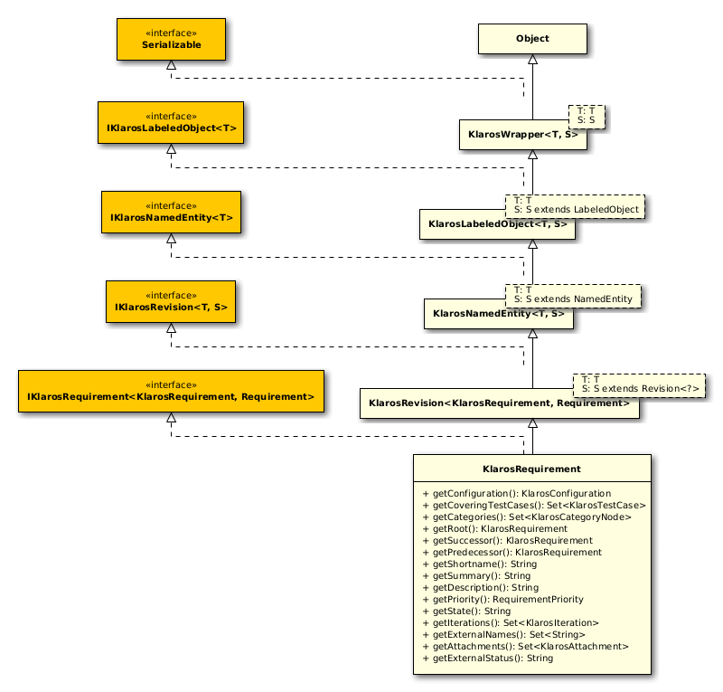
This interface provides access to data of a requirement.
public interface IKlarosRequirement<T,S extends Revision<?>> extends, IKlarosRevision<T, S> {
// Public Methodspublic abstract Set<KlarosAttachment> getAttachments();public abstract Set<KlarosCategoryNode> getCategories();public abstract KlarosConfiguration getConfiguration();public abstract Set<KlarosTestCase> getCoveringTestCases();public abstract String getDescription();public abstract Set<String> getExternalNames();public abstract String getExternalStatus();public abstract Set<KlarosIteration> getIterations();public abstract RequirementPriority getPriority();public abstract String getShortname();public abstract String getState();public abstract String getSummary();
}

public abstract Set<KlarosAttachment> getAttachments();Gets the attachments associated with this requirement.
Parameters
|
|
the attachments |
public abstract Set<KlarosCategoryNode> getCategories();Gets the categories this object belongs to. Each category node will belong to a different category tree.
Parameters
|
|
the category nodes |
public abstract KlarosConfiguration getConfiguration();Get configuration.
Parameters
|
|
The related configuration. |
public abstract Set<KlarosTestCase> getCoveringTestCases();Get test cases covering the requirement.
Parameters
|
|
|
public abstract String getDescription();Get the description.
Parameters
|
|
the string |
public abstract Set<String> getExternalNames();Gets the external requirement names this requirement is associated with. External requirement names are used to match imported requirements to existing requirements.
Parameters
|
|
the external names |
public abstract String getExternalStatus();Gets the external status.
Parameters
|
|
the external status |
public abstract Set<KlarosIteration> getIterations();Get the iterations this requirement is assigned to.
Parameters
|
|
|
public abstract RequirementPriority getPriority();Gets the priority.
Parameters
|
|
the priority |
public abstract String getShortname();Gets the shortname.
Parameters
|
|
the shortname |
public abstract String getState();Gets the state.
Parameters
|
|
the state |
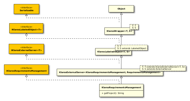
The interface for accessing requirements management systems.
public interface IKlarosRequirementsManagement extends, IKlarosExternalServer<KlarosRequirementsManagement> {
// Public Methodspublic abstract String getProject();
}

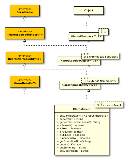
This interface provides access to data of generic result.
public interface IKlarosResult<T> extends, IKlarosNamedEntity<T> {
// Public Methodspublic abstract KlarosConfiguration getConfiguration();public abstract String getDescription();public abstract long getExecutionTime();public abstract KlarosJob getJob();public abstract String getSummary();public abstract KlarosTestRun getTestRun();public abstract String getVerdict();public abstract String getVerdict(Locale locale);public abstract boolean isError();public abstract boolean isFailure();public abstract boolean isInconclusive();public abstract boolean isPassed();public abstract boolean isSkipped();
}

public abstract KlarosConfiguration getConfiguration();Get configuration.
Parameters
|
|
The related configuration |
public abstract String getDescription();Get the test result description. This is usually set for failed/error status results.
Parameters
|
|
The test result description. |
public abstract long getExecutionTime();Get the test execution time in ms.
Parameters
|
|
The test execution time. |
public abstract KlarosJob getJob();Gets the job this result belongs if one exists.
Parameters
|
|
the associated job |
public abstract String getSummary();Get the test result summary. This is usually set for failed/error status results.
Parameters
|
|
The test result summary. |
public abstract KlarosTestRun getTestRun();Get the associated test run.
Parameters
|
|
The test run that created this result. |
public abstract String getVerdict();Returns the Test Case Result verdict as String. P = Passed U = Unknown S = Skipped E = Error F = Failed
Parameters
|
|
The Test Case Result verdict as String. |
public abstract String getVerdict(Locale locale);Returns the Test Case Result verdict as String with localization. P = Passed U = Unknown S = Skipped E = Error F = Failed
Parameters
|
|
set location Information |
|
|
The Test Case Result verdict as String. |
public abstract boolean isError();Check if this is an error result. It is assumed, that error results have a property 'type' with the value 'E' or 'error'.
Parameters
|
|
|
public abstract boolean isFailure();Check if this is a failure result. It is assumed, that failure results have a property 'type' with the value 'F' or 'failure'.
Parameters
|
|
|
public abstract boolean isInconclusive();Check if this is an inconclusive result. It is assumed, that inconclusive results have a property 'type' with the value 'I' or 'inconclusive'.
Parameters
|
|
|
public abstract boolean isPassed();Check if this is a result of a passed test case. It is assumed, that passed results have a property 'type' with the value 'P' or 'error'.
Parameters
|
|
|
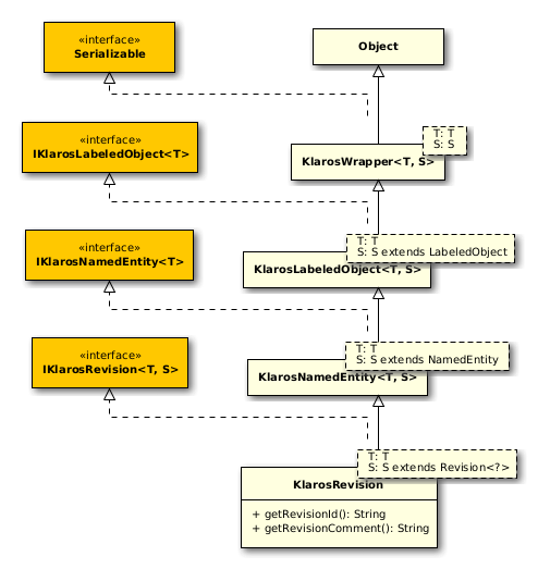
This interface provides access to a revisionable Klaros object.
public interface IKlarosRevision<T,S extends Revision<?>> extends, IKlarosNamedEntity<T> {
// Public Methodspublic abstract KlarosRevision<T, S> getPredecessor();public abstract String getRevisionComment();public abstract String getRevisionId();public abstract KlarosRevision<T, S> getRoot();public abstract KlarosRevision<T, S> getSuccessor();
}

public abstract KlarosRevision<T, S> getPredecessor();Get the predecessor of the revision.
Parameters
|
|
The revision object that is the predecessor of this revision. |
public abstract String getRevisionComment();Get comment.
Parameters
|
|
The comment of the revision. |
public abstract String getRevisionId();Get the revision id.
Parameters
|
|
The revision id. |
public abstract KlarosRevision<T, S> getRoot();Get the root of the revision hierarchy.
Parameters
|
|
The root revision object. |
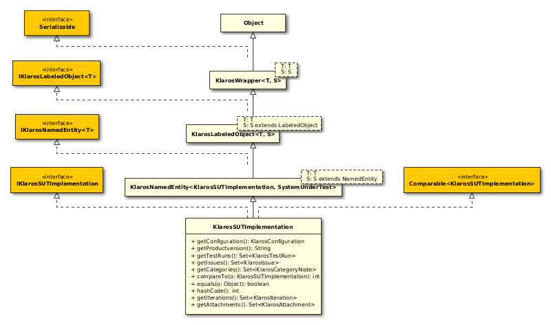
This interface provides access to data of a system under test version.
public interface IKlarosSUTImplementation extends, IKlarosNamedEntity<KlarosSUTImplementation> {
// Public Methodspublic abstract Set<KlarosAttachment> getAttachments();public abstract Set<KlarosCategoryNode> getCategories();public abstract KlarosConfiguration getConfiguration();public abstract Set<KlarosIssue> getIssues();public abstract Set<KlarosIteration> getIterations();public abstract String getProductversion();public abstract Set<KlarosTestRun> getTestRuns();
}

public abstract Set<KlarosAttachment> getAttachments();Gets the attachments associated with this system under test.
Parameters
|
|
the attachments |
public abstract Set<KlarosCategoryNode> getCategories();Gets the categories this system under test belongs to. Each category node will belong to a different category tree.
Parameters
|
|
the category nodes |
public abstract KlarosConfiguration getConfiguration();Get configuration.
Parameters
|
|
The related configuration. |
public abstract Set<KlarosIssue> getIssues();Gets the issues related to this system under test.
Parameters
|
|
the issues |
public abstract Set<KlarosIteration> getIterations();Get the iterations this system under test is assigned to.
Parameters
|
|
|
public abstract String getProductversion();Get product version.
Parameters
|
|
The version id of the system under test. |
This class provides access to data of a test case.
public interface IKlarosTestCase extends, IKlarosRevision<KlarosTestCase, TestCase> {
// Public Methodspublic abstract Set<KlarosAttachment> getAttachments();public abstract Set<KlarosCategoryNode> getCategories();public abstract KlarosConfiguration getConfiguration();public abstract Set<KlarosRequirement> getCovers();public abstract String getDependency();public abstract String getDescription();public abstract TestDesignTechnique getDesignTechnique();public abstract List<KlarosIssue> getDetectedIssues();public abstract String getDocbase();public abstract Long getEstimatedDuration();public abstract TestEvaluationMethod getEvaluation();public abstract TestExecutionMethod getExecution();public abstract String getExpectedResult();public abstract Set<String> getExternalNames();public abstract List<KlarosJob> getJobs();public abstract TestLevel getLevel();public abstract String getNote();public abstract String getPostcondition();public abstract String getPrecondition();public abstract TestPriority getPriority();public abstract Set<KlarosTestCaseResult> getResults();public abstract String getShortname();public abstract String getState();public abstract String getTeam();public abstract List<KlarosTestCaseStep> getTestCaseSteps();public abstract TestAreatopic getTestType();public abstract String getTraceability();public abstract TestVariety getVariety();
}

public abstract Set<KlarosAttachment> getAttachments();Gets the attachments associated with this test case.
Parameters
|
|
the attachments |
public abstract Set<KlarosCategoryNode> getCategories();Gets the categories this object belongs to. Each category node will belong to a different category tree.
Parameters
|
|
the category nodes |
public abstract KlarosConfiguration getConfiguration();Get the project configuration this test case revision belongs to.
Parameters
|
|
The related configuration. |
public abstract Set<KlarosRequirement> getCovers();Get covered requirements.
Parameters
|
|
|
public abstract String getDependency();The dependency of this test case.
Parameters
|
|
The dependency. |
public abstract String getDescription();The description of this test case.
Parameters
|
|
The description. |
public abstract TestDesignTechnique getDesignTechnique();The design technique of this test case.
Parameters
|
|
The type. |
public abstract List<KlarosIssue> getDetectedIssues();Get detected issues.
Parameters
|
|
|
public abstract String getDocbase();The docbase of this test case.
Parameters
|
|
The docbase. |
public abstract Long getEstimatedDuration();The estimated duration of this test case.
Parameters
|
|
The estimatedDuration. |
public abstract TestEvaluationMethod getEvaluation();The evaluation of this test case.
Parameters
|
|
The evaluation. |
public abstract TestExecutionMethod getExecution();The execution method of this test case.
Parameters
|
|
The execution method. |
public abstract String getExpectedResult();The expected result of this test case.
Parameters
|
|
The expected result. |
public abstract Set<String> getExternalNames();Gets the external test case names this test case is associated with. External test case names are used to match imported test case result to existing test cases.
Parameters
|
|
the external names |
public abstract List<KlarosJob> getJobs();Gets the jobs associated with this test case.
Parameters
|
|
the jobs |
public abstract TestLevel getLevel();The level of this test case.
Parameters
|
|
The level. |
public abstract String getNote();The note of this test case.
Parameters
|
|
The note. |
public abstract String getPostcondition();The postcondition of this test case.
Parameters
|
|
The postcondition. |
public abstract String getPrecondition();The precondition of this test case.
Parameters
|
|
The precondition. |
public abstract TestPriority getPriority();The priority of this test case.
Parameters
|
|
The priority. |
public abstract Set<KlarosTestCaseResult> getResults();Get test case results.
Parameters
|
|
|
public abstract String getShortname();The short name (title) of this test case.
Parameters
|
|
The short name. |
public abstract String getState();The type of this test case.
Parameters
|
|
The type. |
public abstract String getTeam();The team responsible for this test case.
Parameters
|
|
The team. |
public abstract List<KlarosTestCaseStep> getTestCaseSteps();Get test case steps.
Parameters
|
|
|
public abstract TestAreatopic getTestType();The test type of this test case.
Parameters
|
|
The test type. |
public abstract String getTraceability();The traceability of this test case.
Parameters
|
|
The traceability. |
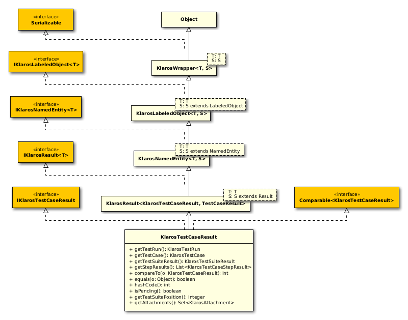
This interface provides access to data of a test case result.
public interface IKlarosTestCaseResult extends, IKlarosResult<KlarosTestCaseResult> {
// Public Methodspublic abstract Set<KlarosAttachment> getAttachments();public abstract List<KlarosTestCaseStepResult> getStepResults();public abstract KlarosTestCase getTestCase();public abstract Integer getTestSuitePosition();public abstract KlarosTestSuiteResult getTestSuiteResult();public abstract boolean isPending();
}

public abstract Set<KlarosAttachment> getAttachments();Gets the attachments associated with this result.
Parameters
|
|
the attachments |
public abstract List<KlarosTestCaseStepResult> getStepResults();Get the associated step results.
Parameters
|
|
|
public abstract KlarosTestCase getTestCase();Get the associated test case.
Parameters
|
|
The test case that has been executed to get this result. |
public abstract Integer getTestSuitePosition();Return the position in the test suite result this test case result belongs to or null if this test case has not been executed by executing a test suite.
Parameters
|
|
the position of the test case in the test suite, or null |
public abstract KlarosTestSuiteResult getTestSuiteResult();Return the test suite result this test case result belongs to or null if this test case has not been executed by executing a test suite.
Parameters
|
|
the test suite result, or null |
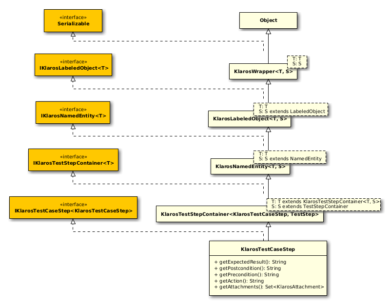
This interface provides access to a test case step.
public interface IKlarosTestCaseStep<T> extends, IKlarosTestStepContainer<T> {
// Public Methodspublic abstract Set<KlarosAttachment> getAttachments();
}

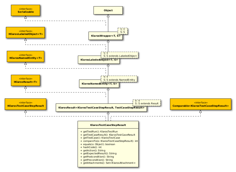
This interface provides access to data of a test case step result.
public interface IKlarosTestCaseStepResult extends, IKlarosResult<KlarosTestCaseStepResult> {
// Public Methodspublic abstract String getAction();public abstract Set<KlarosAttachment> getAttachments();public abstract String getExpectedResult();public abstract String getPostcondition();public abstract String getPrecondition();public abstract KlarosTestCase getTestCase();public abstract KlarosTestCaseResult getTestCaseResult();
}

public abstract String getAction();Get the action.
Parameters
|
|
The action of this test case step. |
public abstract Set<KlarosAttachment> getAttachments();Gets the attachments associated with this test case.
Parameters
|
|
the attachments |
public abstract String getExpectedResult();Get the expected result.
Parameters
|
|
The expected result of this test case step. |
public abstract String getPostcondition();Get the postcondition.
Parameters
|
|
The postcondition of this test case step. |
public abstract String getPrecondition();Get the precondition.
Parameters
|
|
The precondition of this test case step. |
public abstract KlarosTestCase getTestCase();Get test case.
Parameters
|
|
The test case that has been executed to get this result. |
This interface provides access to data of a test environment.
public interface IKlarosTestEnvironment extends, IKlarosNamedEntity<KlarosTestEnvironment> {
// Public Methodspublic abstract Set<KlarosAttachment> getAttachments();public abstract Set<KlarosCategoryNode> getCategories();public abstract String getDescription();public abstract Set<KlarosIteration> getIterations();public abstract Set<KlarosTestRun> getTestRuns();
}

public abstract Set<KlarosAttachment> getAttachments();Gets the attachments associated with this test environment.
Parameters
|
|
the attachments |
public abstract Set<KlarosCategoryNode> getCategories();Gets the categories this test environment belongs to. Each category node will belong to a different category tree.
Parameters
|
|
the category nodes |
public abstract Set<KlarosIteration> getIterations();Get the iterations this test environment is assigned to.
Parameters
|
|
|
This interface provides access to data of a test run.
public interface IKlarosTestRun extends, IKlarosNamedEntity<KlarosTestRun> {
// Public Methodspublic abstract KlarosConfiguration getConfiguration();public abstract KlarosTestEnvironment getEnv();public abstract KlarosIteration getIteration();public abstract KlarosJob getJob();public abstract int getNumberErrors();public abstract int getNumberFailures();public abstract int getNumberInconclusive();public abstract int getNumberPassed();public abstract int getNumberSkipped();public abstract String getRelatedSummary();public abstract Set<KlarosTestCaseResult> getResults();public abstract String getRunId();public abstract KlarosSUTImplementation getSut();public abstract KlarosTestSuite getTestSuite();public abstract Date getTimestamp();public abstract Set<KlarosJobTimeBlock> getWork();public abstract boolean isPending();
}

public abstract KlarosConfiguration getConfiguration();Get configuration.
Parameters
|
|
The related configuration |
public abstract KlarosTestEnvironment getEnv();Get test environment.
Parameters
|
|
The test environment in which the test cases have been executed. |
public abstract KlarosIteration getIteration();Get the iteration in which the test run has been created, if available.
Parameters
|
|
The iteration in which the test run has been created |
public abstract KlarosJob getJob();Get the job that initiated the test run, if available.
Parameters
|
|
The job that initiated the test run |
public abstract int getNumberErrors();Get number of test cases with errors of this test run. It is assumed, that error results have a property 'type' with the value 'E'.
Parameters
|
|
The number of error test cases |
public abstract int getNumberFailures();Get number of failed test cases of this test run. It is assumed, that failed results have a property 'type' with the value 'F'.
Parameters
|
|
The number of failed test cases |
public abstract int getNumberInconclusive();Get number of inconclusive test cases of this test run. It is assumed, that inconclusive results have a property 'type' with the value 'I'.
Parameters
|
|
The number of skipped test cases |
public abstract int getNumberPassed();Get number of passed test cases of this test run. It is assumed, that passed results have a property 'testCasePassed' with value 'true'.
Parameters
|
|
The number of passed test cases |
public abstract int getNumberSkipped();Get number of skipped test cases of this test run. It is assumed, that skipped results have a property 'type' with the value 'S'.
Parameters
|
|
The number of skipped test cases |
public abstract String getRelatedSummary();Gets the summary of the job, test suite or test case related to this test run.
Parameters
|
|
the related summary |
public abstract Set<KlarosTestCaseResult> getResults();Get results.
Parameters
|
|
|
public abstract String getRunId();Get id of test run.
Parameters
|
|
The id of the test run |
public abstract KlarosSUTImplementation getSut();Get the tested system version.
Parameters
|
|
The SUT version which has been tested |
public abstract KlarosTestSuite getTestSuite();Get the test suite executed with this test run, if available.
Parameters
|
|
The test suite executed with this test run |
public abstract Date getTimestamp();Get timestamp.
Parameters
|
|
The time the test run has been executed as |
public abstract Set<KlarosJobTimeBlock> getWork();Get the job time blocks of this test run.
Parameters
|
|
|
This interface provides access to a test segment.
public interface IKlarosTestSegment<T,S extends Revision<S>> extends, IKlarosRevision<T, S> {
// Public Methodspublic abstract String getDescription();public abstract String getExpectedResult();public abstract String getNote();public abstract String getPostcondition();public abstract String getPrecondition();public abstract String getShortname();public abstract List<KlarosTestCaseStep> getSteps();
}

public abstract String getDescription();Get the description.
Parameters
|
|
The description of this test segment. |
public abstract String getExpectedResult();Get the expected result.
Parameters
|
|
The expected result of this test case step. |
public abstract String getNote();Get the note.
Parameters
|
|
The note of this test segment. |
public abstract String getPostcondition();Get the postcondition.
Parameters
|
|
The postcondition of this test case step. |
public abstract String getPrecondition();Get the precondition.
Parameters
|
|
The precondition of this test case step. |
public abstract String getShortname();Get the shortname.
Parameters
|
|
The shortname of this test case segment. |
This interface provides access to a test step containers.
public interface IKlarosTestStepContainer<T> extends, IKlarosNamedEntity<T> {
// Public Methodspublic abstract String getAction();public abstract String getExpectedResult();public abstract String getPostcondition();public abstract String getPrecondition();
}

public abstract String getAction();Get the action.
Parameters
|
|
The action of this test case step. |
public abstract String getExpectedResult();Get the expected result.
Parameters
|
|
The expected result of this test case step. |
public abstract String getPostcondition();Get the postcondition.
Parameters
|
|
The postcondition of this test case step. |
This interface provides access to data of a test suite.
public interface IKlarosTestSuite<T,S extends Revision<?>> extends, IKlarosRevision<T, S> {
// Public Methodspublic abstract Set<KlarosAttachment> getAttachments();public abstract Set<KlarosCategoryNode> getCategories();public abstract KlarosConfiguration getConfiguration();public abstract List<KlarosTestSuiteResult> getResults();public abstract String getShortname();public abstract KlarosSUTImplementation getSut();public abstract List<KlarosTestCase> getTestCases();public abstract Integer getTestSuiteResultCount();
}

public abstract Set<KlarosAttachment> getAttachments();Gets the attachments associated with this test suite.
Parameters
|
|
the attachments |
public abstract Set<KlarosCategoryNode> getCategories();Gets the categories this object belongs to. Each category node will belong to a different category tree.
Parameters
|
|
the category nodes |
public abstract KlarosConfiguration getConfiguration();Get configuration.
Parameters
|
|
The related configuration. |
public abstract List<KlarosTestSuiteResult> getResults();Get test suite results.
Parameters
|
|
|
public abstract String getShortname();Get the short name of the test suite.
Parameters
|
|
|
public abstract KlarosSUTImplementation getSut();Get the description of the test suite.
Parameters
|
|
|
public abstract List<KlarosTestCase> getTestCases();Get the executables of this test suite.
Parameters
|
|
|
This interface provides access to data of a test suite result.
public interface IKlarosTestSuiteResult extends, IKlarosResult<KlarosTestSuiteResult> {
// Public Methodspublic abstract Set<KlarosTestCaseResult> getResults();public abstract KlarosTestSuite getTestSuite();public abstract boolean isPending();
}

public abstract Set<KlarosTestCaseResult> getResults();Gets the test case results for this test suite result. The list is sorted by the position in which the test cases appear in the test suite.
Parameters
|
|
the results |
public abstract KlarosTestSuite getTestSuite();Get the related test suite.
Parameters
|
|
The test suite that has been executed to get this result. |
The user object.
public interface IKlarosUser extends, IKlarosLabeledObject<KlarosUser> {
// Public Methodspublic abstract String getEmail();public abstract UserRole getRole();public abstract String getUsername();
}

public abstract String getEmail();The email address of this user.
Parameters
|
|
the email address |
public abstract UserRole getRole();The role name of this user.
Parameters
|
|
the role name |
This class provides access to binary attachment.
public final class KlarosAttachment extends, KlarosRepositoryEntity<KlarosAttachment, Attachment>
implements, IKlarosAttachment {
// Public Methodspublic long getSize();
}
Methods inherited from de.verit.klaros.core.model.KlarosRepositoryEntity:
getMimeType
,
getName
,
getUuid
,
getVersion
Methods inherited from de.verit.klaros.core.model.KlarosLabeledObject:
asIterable
,
getCreated
,
getCreator
,
getKey
,
getLastEditor
,
getLastUpdated
,
isEnabled
Methods inherited from de.verit.klaros.core.model.KlarosWrapper:
equals
,
getWrapped
,
hashCode
Methods inherited from java.lang.Object:
getClass
,
notify
,
notifyAll
,
toString
,
wait

A generic category node.
public class KlarosCategoryNode extends, KlarosWrapper<KlarosCategoryNode, CategoryNode>
implements, IKlarosCategoryNode {
// Public Constructorspublic KlarosCategoryNode();
// Public Methodspublic CategoryTree getCategoryTree();public String getDescription();public KlarosCategoryNode getParent();public String getShortname();public List<KlarosCategoryNode> getSubCategories();
}
Methods inherited from de.verit.klaros.core.model.KlarosWrapper:
equals
,
getWrapped
,
hashCode
Methods inherited from java.lang.Object:
getClass
,
notify
,
notifyAll
,
toString
,
wait

A category tree.
public class KlarosCategoryTree extends, KlarosNamedEntity<KlarosCategoryTree, CategoryTree>
implements, IKlarosCategoryTree {
// Public Constructorspublic KlarosCategoryTree();
// Public Methodspublic String getDescription();public KlarosCategoryNode getRootNode();public String getShortname();
}
Methods inherited from de.verit.klaros.core.model.KlarosNamedEntity:
getAssignee
,
getProperties
,
getPropertyValue
,
isDefinedProperty
Methods inherited from de.verit.klaros.core.model.KlarosLabeledObject:
asIterable
,
getCreated
,
getCreator
,
getKey
,
getLastEditor
,
getLastUpdated
,
getName
,
isEnabled
Methods inherited from de.verit.klaros.core.model.KlarosWrapper:
equals
,
getWrapped
,
hashCode
Methods inherited from java.lang.Object:
getClass
,
notify
,
notifyAll
,
toString
,
wait

This class provides access to the information stored for project's configuration.
public class KlarosConfiguration extends, KlarosLabeledObject<KlarosConfiguration, Configuration>
implements, IKlarosConfiguration, Comparable<KlarosConfiguration> {
// Public Methodspublic int compareTo(KlarosConfiguration o);public boolean equals(Object o);public String getDescription();public Set<KlarosTestEnvironment> getEnvs();public Set<KlarosIssueManagement> getIssueManagementSystems();public Set<KlarosIssue> getIssues();public Set<KlarosCategoryTree> getIterationCategoryTrees();public Set<KlarosIteration> getIterations();public Set<KlarosJob> getJobs();public Set<KlarosCategoryTree> getRequirementCategoryTrees();public Set<KlarosRequirement> getRequirements();public KlarosRequirementsManagement getRequirementsManagementSystem();public Set<KlarosSUTImplementation> getSuts();public Set<KlarosCategoryTree> getSystemUnderTestCategoryTrees();public Set<KlarosCategoryTree> getTestCaseCategoryTrees();public Set<KlarosTestCase> getTestCases();public Set<KlarosCategoryTree> getTestEnvironmentCategoryTrees();public Set<KlarosTestRun> getTestRuns();public Set<KlarosCategoryTree> getTestSegmentCategoryTrees();public Set<KlarosCategoryTree> getTestSuiteCategoryTrees();public Set<KlarosTestSuite> getTestSuites();public int hashCode();public Boolean isSecured();
}
Methods inherited from de.verit.klaros.core.model.KlarosLabeledObject:
asIterable
,
getCreated
,
getCreator
,
getKey
,
getLastEditor
,
getLastUpdated
,
getName
,
isEnabled
Methods inherited from de.verit.klaros.core.model.KlarosWrapper:
equals
,
getWrapped
,
hashCode
Methods inherited from java.lang.Object:
getClass
,
notify
,
notifyAll
,
toString
,
wait

A Custom property enumeration value.
public final class KlarosEnumValue extends, KlarosWrapper<KlarosEnumValue, EnumValue>
implements, IKlarosEnumValue {
// Public Methodspublic String getValue();
}
Methods inherited from de.verit.klaros.core.model.KlarosWrapper:
equals
,
getWrapped
,
hashCode
Methods inherited from java.lang.Object:
getClass
,
notify
,
notifyAll
,
toString
,
wait

This class encapsulates the (dynamic) properties of a klaros object.
public abstract class KlarosExternalServer<T extends KlarosExternalServer<T, S>,S extends ExternalServer> extends, KlarosLabeledObject<T, S>
implements, IKlarosExternalServer<T> {
// Public Methodspublic String getDescription();public String getType();public String getUrl();
}
Direct known subclasses:
de.verit.klaros.core.model.KlarosIssueManagement
,
de.verit.klaros.core.model.KlarosRequirementsManagement
Methods inherited from de.verit.klaros.core.model.KlarosLabeledObject:
asIterable
,
getCreated
,
getCreator
,
getKey
,
getLastEditor
,
getLastUpdated
,
getName
,
isEnabled
Methods inherited from de.verit.klaros.core.model.KlarosWrapper:
equals
,
getWrapped
,
hashCode
Methods inherited from java.lang.Object:
getClass
,
notify
,
notifyAll
,
toString
,
wait

This class provides access to the information stored for detected issues.
public final class KlarosIssue extends, KlarosNamedEntity<KlarosIssue, Issue>
implements, IKlarosIssue {
// Public Methodspublic KlarosSUTImplementation getAcceptedIn();public Date getCreationDate();public String getDescription();public String getExternalId();public KlarosIssueManagement getIssueManagement();public Date getLastSynched();public String getOwner();public String getPriority();public String getRemoteBrowseUrl();public String getReporter();public String getResolution();public String getState();public String getSubject();public Set<KlarosSUTImplementation> getSystemsUnderTest();public Set<KlarosTestCase> getTestCases();public boolean isResolved();
}
Methods inherited from de.verit.klaros.core.model.KlarosNamedEntity:
getAssignee
,
getProperties
,
getPropertyValue
,
isDefinedProperty
Methods inherited from de.verit.klaros.core.model.KlarosLabeledObject:
asIterable
,
getCreated
,
getCreator
,
getKey
,
getLastEditor
,
getLastUpdated
,
getName
,
isEnabled
Methods inherited from de.verit.klaros.core.model.KlarosWrapper:
equals
,
getWrapped
,
hashCode
Methods inherited from java.lang.Object:
getClass
,
notify
,
notifyAll
,
toString
,
wait

An issue management system.
public class KlarosIssueManagement extends, KlarosExternalServer<KlarosIssueManagement, IssueManagement>
implements, IKlarosIssueManagement {
// Public Methodspublic Set<KlarosIssue> getIssues();public String getProject();
}
Methods inherited from de.verit.klaros.core.model.KlarosExternalServer:
getDescription
,
getType
,
getUrl
Methods inherited from de.verit.klaros.core.model.KlarosLabeledObject:
asIterable
,
getCreated
,
getCreator
,
getKey
,
getLastEditor
,
getLastUpdated
,
getName
,
isEnabled
Methods inherited from de.verit.klaros.core.model.KlarosWrapper:
equals
,
getWrapped
,
hashCode
Methods inherited from java.lang.Object:
getClass
,
notify
,
notifyAll
,
toString
,
wait

An iteration in a project.
public final class KlarosIteration extends, KlarosNamedEntity<KlarosIteration, Iteration>
implements, IKlarosIteration, Comparable<KlarosIteration> {
// Public Methodspublic int compareTo(KlarosIteration o);public boolean equals(Object o);public Set<KlarosAttachment> getAttachments();public Set<KlarosCategoryNode> getCategories();public StateDef getCurrentState();public String getDescription();public Date getDueDate();public Set<KlarosTestEnvironment> getEnvs();public Set<KlarosJob> getJobs();public String getShortname();public Date getStartDate();public String getSuccessCriteria();public Set<KlarosSUTImplementation> getSuts();public Set<KlarosTestRun> getTestRuns();public int hashCode();
}
Methods inherited from de.verit.klaros.core.model.KlarosNamedEntity:
getAssignee
,
getProperties
,
getPropertyValue
,
isDefinedProperty
Methods inherited from de.verit.klaros.core.model.KlarosLabeledObject:
asIterable
,
getCreated
,
getCreator
,
getKey
,
getLastEditor
,
getLastUpdated
,
getName
,
isEnabled
Methods inherited from de.verit.klaros.core.model.KlarosWrapper:
equals
,
getWrapped
,
hashCode
Methods inherited from java.lang.Object:
getClass
,
notify
,
notifyAll
,
toString
,
wait

This class provides access to the information stored for jobs.
public final class KlarosJob extends, KlarosNamedEntity<KlarosJob, Job>
implements, IKlarosJob, Comparable<KlarosJob> {
// Public Methodspublic int compareTo(KlarosJob o);public boolean equals(Object o);public Set<KlarosAttachment> getAttachments();public KlarosConfiguration getConfiguration();public Set<KlarosJobDependency> getDependentJobs();public String getDescription();public Date getDueDate();public KlarosTestEnvironment getEnv();public String getEstimatedTime();public Long getEstimatedTimeInMilliseconds();public JobPriority getJobPriority();public JobStatus getJobStatus();public JobType getJobType();public KlarosJob getParent();public Integer getProgress();public Set<KlarosJobDependency> getRequiredJobs();public Date getStartDate();public List<KlarosJob> getSubJobs();public Integer getSuccessRate();public String getSummary();public KlarosSUTImplementation getSut();public KlarosTestCase getTestCase();public Set<KlarosTestRun> getTestRuns();public KlarosTestSuite getTestSuite();public List<KlarosJobUpdateAction> getUpdateAction();public List<KlarosJobTimeBlock> getWork();public int hashCode();
}
Methods inherited from de.verit.klaros.core.model.KlarosNamedEntity:
getAssignee
,
getProperties
,
getPropertyValue
,
isDefinedProperty
Methods inherited from de.verit.klaros.core.model.KlarosLabeledObject:
asIterable
,
getCreated
,
getCreator
,
getKey
,
getLastEditor
,
getLastUpdated
,
getName
,
isEnabled
Methods inherited from de.verit.klaros.core.model.KlarosWrapper:
equals
,
getWrapped
,
hashCode
Methods inherited from java.lang.Object:
getClass
,
notify
,
notifyAll
,
toString
,
wait

This class provides access to the information stored for jobs.
public final class KlarosJobDependency extends, KlarosWrapper<KlarosJobDependency, JobDependency>
implements, IKlarosJobDependency, Comparable<KlarosJobDependency> {
// Public Methodspublic int compareTo(KlarosJobDependency o);public boolean equals(Object o);public Set<JobStatus> getJobStates();public UUID getKey();public Integer getProgress();public KlarosJob getRequiredBy();public KlarosJob getRequires();public Integer getSuccessRate();public Set<Verdict> getVerdicts();public int hashCode();
}
Methods inherited from de.verit.klaros.core.model.KlarosWrapper:
equals
,
getWrapped
,
hashCode
Methods inherited from java.lang.Object:
getClass
,
notify
,
notifyAll
,
toString
,
wait

The implementation of a job time block, measuring a unit of work done for a job.
public final class KlarosJobTimeBlock extends, KlarosLabeledObject<KlarosJobTimeBlock, JobTimeBlock>
implements, IKlarosJobTimeBlock, Comparable<KlarosJobTimeBlock> {
// Public Methodspublic int compareTo(KlarosJobTimeBlock o);public boolean equals(Object o);public String getDescription();public Date getDoneAt();public String getDuration();public Long getDurationInMilliseconds();public String getEstimatedTimeLeft();public Long getEstimatedTimeLeftInMilliseconds();public KlarosJob getJob();public KlarosTestRun getTestRun();public int hashCode();
}
Methods inherited from de.verit.klaros.core.model.KlarosLabeledObject:
asIterable
,
getCreated
,
getCreator
,
getKey
,
getLastEditor
,
getLastUpdated
,
getName
,
isEnabled
Methods inherited from de.verit.klaros.core.model.KlarosWrapper:
equals
,
getWrapped
,
hashCode
Methods inherited from java.lang.Object:
getClass
,
notify
,
notifyAll
,
toString
,
wait

The model of a job comment.
public final class KlarosJobUpdateAction extends, KlarosLabeledObject<KlarosJobUpdateAction, JobUpdateAction>
implements, IKlarosJobUpdateAction, Comparable<KlarosJobUpdateAction> {
// Public Methodspublic int compareTo(KlarosJobUpdateAction o);public boolean equals(Object o);public String getChanges();public String getDescription();public int hashCode();
}
Methods inherited from de.verit.klaros.core.model.KlarosLabeledObject:
asIterable
,
getCreated
,
getCreator
,
getKey
,
getLastEditor
,
getLastUpdated
,
getName
,
isEnabled
Methods inherited from de.verit.klaros.core.model.KlarosWrapper:
equals
,
getWrapped
,
hashCode
Methods inherited from java.lang.Object:
getClass
,
notify
,
notifyAll
,
toString
,
wait

This class encapsulates the (dynamic) properties of a klaros object.
public abstract class KlarosLabeledObject<T,S extends LabeledObject> extends, KlarosWrapper<T, S>
implements, IKlarosLabeledObject<T> {
// Public Methodspublic Iterable<T> asIterable();public Date getCreated();public KlarosUser getCreator();public UUID getKey();public KlarosUser getLastEditor();public Date getLastUpdated();public String getName();public boolean isEnabled();
}
Direct known subclasses:
de.verit.klaros.core.model.KlarosConfiguration
,
de.verit.klaros.core.model.KlarosExternalServer
,
de.verit.klaros.core.model.KlarosJobTimeBlock
,
de.verit.klaros.core.model.KlarosJobUpdateAction
,
de.verit.klaros.core.model.KlarosNamedEntity
,
de.verit.klaros.core.model.KlarosRepositoryEntity
,
de.verit.klaros.core.model.KlarosUser
Methods inherited from de.verit.klaros.core.model.KlarosWrapper:
equals
,
getWrapped
,
hashCode
Methods inherited from java.lang.Object:
getClass
,
notify
,
notifyAll
,
toString
,
wait

This class encapsulates the (dynamic) properties of a klaros object.
public abstract class KlarosNamedEntity<T,S extends NamedEntity> extends, KlarosLabeledObject<T, S>
implements, IKlarosNamedEntity<T> {
// Public Methodspublic KlarosUser getAssignee();public List<IKlarosProperty> getProperties();public String getPropertyValue(String propertyName);public boolean isDefinedProperty(String propertyName);
}
Direct known subclasses:
de.verit.klaros.core.model.KlarosCategoryTree
,
de.verit.klaros.core.model.KlarosIssue
,
de.verit.klaros.core.model.KlarosIteration
,
de.verit.klaros.core.model.KlarosJob
,
de.verit.klaros.core.model.KlarosResult
,
de.verit.klaros.core.model.KlarosRevision
,
de.verit.klaros.core.model.KlarosSUTImplementation
,
de.verit.klaros.core.model.KlarosTestEnvironment
,
de.verit.klaros.core.model.KlarosTestRun
,
de.verit.klaros.core.model.KlarosTestStepContainer
Methods inherited from de.verit.klaros.core.model.KlarosLabeledObject:
asIterable
,
getCreated
,
getCreator
,
getKey
,
getLastEditor
,
getLastUpdated
,
getName
,
isEnabled
Methods inherited from de.verit.klaros.core.model.KlarosWrapper:
equals
,
getWrapped
,
hashCode
Methods inherited from java.lang.Object:
getClass
,
notify
,
notifyAll
,
toString
,
wait

The Klaros property class.
public final class KlarosProperty extends, KlarosWrapper<KlarosProperty, Property>
implements, IKlarosProperty {
// Public Methodspublic String getName();public String getValue();
}
Methods inherited from de.verit.klaros.core.model.KlarosWrapper:
equals
,
getWrapped
,
hashCode
Methods inherited from java.lang.Object:
getClass
,
notify
,
notifyAll
,
toString
,
wait

This class encapsulates the (dynamic) properties of a klaros object.
public abstract class KlarosRepositoryEntity<T extends KlarosRepositoryEntity<T, S>,S extends RepositoryEntity> extends, KlarosLabeledObject<T, S>
implements, IKlarosRepositoryEntity<T> {
// Public Methodspublic String getMimeType();public String getName();public String getUuid();public String getVersion();
}
Direct known subclasses:
de.verit.klaros.core.model.KlarosAttachment
Methods inherited from de.verit.klaros.core.model.KlarosLabeledObject:
asIterable
,
getCreated
,
getCreator
,
getKey
,
getLastEditor
,
getLastUpdated
,
getName
,
isEnabled
Methods inherited from de.verit.klaros.core.model.KlarosWrapper:
equals
,
getWrapped
,
hashCode
Methods inherited from java.lang.Object:
getClass
,
notify
,
notifyAll
,
toString
,
wait

This class provides access to the information stored for requirements.
public final class KlarosRequirement extends, KlarosRevision<KlarosRequirement, Requirement>
implements, IKlarosRequirement<KlarosRequirement, Requirement> {
// Public Methodspublic Set<KlarosAttachment> getAttachments();public Set<KlarosCategoryNode> getCategories();public KlarosConfiguration getConfiguration();public Set<KlarosTestCase> getCoveringTestCases();public String getDescription();public Set<String> getExternalNames();public String getExternalStatus();public Set<KlarosIteration> getIterations();public KlarosRequirement getPredecessor();public RequirementPriority getPriority();public KlarosRequirement getRoot();public String getShortname();public String getState();public KlarosRequirement getSuccessor();public String getSummary();
}
Methods inherited from de.verit.klaros.core.model.KlarosRevision:
getRevisionComment
,
getRevisionId
Methods inherited from de.verit.klaros.core.model.KlarosNamedEntity:
getAssignee
,
getProperties
,
getPropertyValue
,
isDefinedProperty
Methods inherited from de.verit.klaros.core.model.KlarosLabeledObject:
asIterable
,
getCreated
,
getCreator
,
getKey
,
getLastEditor
,
getLastUpdated
,
getName
,
isEnabled
Methods inherited from de.verit.klaros.core.model.KlarosWrapper:
equals
,
getWrapped
,
hashCode
Methods inherited from java.lang.Object:
getClass
,
notify
,
notifyAll
,
toString
,
wait

A requirement management system.
public class KlarosRequirementsManagement extends, KlarosExternalServer<KlarosRequirementsManagement, RequirementsManagement>
implements, IKlarosRequirementsManagement {
// Public Methodspublic String getProject();
}
Methods inherited from de.verit.klaros.core.model.KlarosExternalServer:
getDescription
,
getType
,
getUrl
Methods inherited from de.verit.klaros.core.model.KlarosLabeledObject:
asIterable
,
getCreated
,
getCreator
,
getKey
,
getLastEditor
,
getLastUpdated
,
getName
,
isEnabled
Methods inherited from de.verit.klaros.core.model.KlarosWrapper:
equals
,
getWrapped
,
hashCode
Methods inherited from java.lang.Object:
getClass
,
notify
,
notifyAll
,
toString
,
wait

This class provides access to the information stored for generic results.
public abstract class KlarosResult<T,S extends Result> extends, KlarosNamedEntity<T, S>
implements, IKlarosResult<T> {
// Public Methodspublic KlarosConfiguration getConfiguration();public String getDescription();public long getExecutionTime();public KlarosJob getJob();public String getSummary();public String getVerdict();public String getVerdict(Locale locale);public boolean isError();public boolean isFailure();public boolean isInconclusive();public boolean isPassed();public boolean isSkipped();
}
Direct known subclasses:
de.verit.klaros.core.model.KlarosTestCaseResult
,
de.verit.klaros.core.model.KlarosTestCaseStepResult
,
de.verit.klaros.core.model.KlarosTestSuiteResult
Methods inherited from de.verit.klaros.core.model.KlarosNamedEntity:
getAssignee
,
getProperties
,
getPropertyValue
,
isDefinedProperty
Methods inherited from de.verit.klaros.core.model.KlarosLabeledObject:
asIterable
,
getCreated
,
getCreator
,
getKey
,
getLastEditor
,
getLastUpdated
,
getName
,
isEnabled
Methods inherited from de.verit.klaros.core.model.KlarosWrapper:
equals
,
getWrapped
,
hashCode
Methods inherited from java.lang.Object:
getClass
,
notify
,
notifyAll
,
toString
,
wait

This class encapsulates the revision related information of a klaros object.
public abstract class KlarosRevision<T,S extends Revision<?>> extends, KlarosNamedEntity<T, S>
implements, IKlarosRevision<T, S> {
// Public Methodspublic final String getRevisionComment();public final String getRevisionId();
}
Direct known subclasses:
de.verit.klaros.core.model.KlarosRequirement
,
de.verit.klaros.core.model.KlarosTestCase
,
de.verit.klaros.core.model.KlarosTestSegment
,
de.verit.klaros.core.model.KlarosTestSuite
Methods inherited from de.verit.klaros.core.model.KlarosNamedEntity:
getAssignee
,
getProperties
,
getPropertyValue
,
isDefinedProperty
Methods inherited from de.verit.klaros.core.model.KlarosLabeledObject:
asIterable
,
getCreated
,
getCreator
,
getKey
,
getLastEditor
,
getLastUpdated
,
getName
,
isEnabled
Methods inherited from de.verit.klaros.core.model.KlarosWrapper:
equals
,
getWrapped
,
hashCode
Methods inherited from java.lang.Object:
getClass
,
notify
,
notifyAll
,
toString
,
wait

This class provides access to the information stored for systems under tests (SUT).
public final class KlarosSUTImplementation extends, KlarosNamedEntity<KlarosSUTImplementation, SystemUnderTest>
implements, IKlarosSUTImplementation, Comparable<KlarosSUTImplementation> {
// Public Methodspublic int compareTo(KlarosSUTImplementation o);public boolean equals(Object o);public Set<KlarosAttachment> getAttachments();public Set<KlarosCategoryNode> getCategories();public KlarosConfiguration getConfiguration();public Set<KlarosIssue> getIssues();public Set<KlarosIteration> getIterations();public String getProductversion();public Set<KlarosTestRun> getTestRuns();public int hashCode();
}
Methods inherited from de.verit.klaros.core.model.KlarosNamedEntity:
getAssignee
,
getProperties
,
getPropertyValue
,
isDefinedProperty
Methods inherited from de.verit.klaros.core.model.KlarosLabeledObject:
asIterable
,
getCreated
,
getCreator
,
getKey
,
getLastEditor
,
getLastUpdated
,
getName
,
isEnabled
Methods inherited from de.verit.klaros.core.model.KlarosWrapper:
equals
,
getWrapped
,
hashCode
Methods inherited from java.lang.Object:
getClass
,
notify
,
notifyAll
,
toString
,
wait

This class provides access to the information stored for a test case.
public final class KlarosTestCase extends, KlarosRevision<KlarosTestCase, TestCase>
implements, IKlarosTestCase, Comparable<KlarosTestCase> {
// Public Methodspublic int compareTo(KlarosTestCase o);public boolean equals(Object o);public Set<KlarosAttachment> getAttachments();public Set<KlarosCategoryNode> getCategories();public KlarosConfiguration getConfiguration();public Set<KlarosRequirement> getCovers();public String getDependency();public String getDescription();public TestDesignTechnique getDesignTechnique();public List<KlarosIssue> getDetectedIssues();public String getDocbase();public Long getEstimatedDuration();public TestEvaluationMethod getEvaluation();public TestExecutionMethod getExecution();public String getExpectedResult();public Set<String> getExternalNames();public List<KlarosJob> getJobs();public TestLevel getLevel();public String getNote();public String getPostcondition();public String getPrecondition();public KlarosTestCase getPredecessor();public TestPriority getPriority();public Set<KlarosTestCaseResult> getResults();public KlarosTestCase getRoot();public String getShortname();public String getState();public KlarosTestCase getSuccessor();public String getTeam();public List<KlarosTestCaseStep> getTestCaseSteps();public TestAreatopic getTestType();public String getTraceability();public TestVariety getVariety();public int hashCode();
}
Methods inherited from de.verit.klaros.core.model.KlarosRevision:
getRevisionComment
,
getRevisionId
Methods inherited from de.verit.klaros.core.model.KlarosNamedEntity:
getAssignee
,
getProperties
,
getPropertyValue
,
isDefinedProperty
Methods inherited from de.verit.klaros.core.model.KlarosLabeledObject:
asIterable
,
getCreated
,
getCreator
,
getKey
,
getLastEditor
,
getLastUpdated
,
getName
,
isEnabled
Methods inherited from de.verit.klaros.core.model.KlarosWrapper:
equals
,
getWrapped
,
hashCode
Methods inherited from java.lang.Object:
getClass
,
notify
,
notifyAll
,
toString
,
wait

This class provides access to the information stored for test case results.
public final class KlarosTestCaseResult extends, KlarosResult<KlarosTestCaseResult, TestCaseResult>
implements, IKlarosTestCaseResult, Comparable<KlarosTestCaseResult> {
// Public Methodspublic int compareTo(KlarosTestCaseResult o);public boolean equals(Object o);public Set<KlarosAttachment> getAttachments();public List<KlarosTestCaseStepResult> getStepResults();public KlarosTestCase getTestCase();public KlarosTestRun getTestRun();public Integer getTestSuitePosition();public KlarosTestSuiteResult getTestSuiteResult();public int hashCode();public boolean isPending();
}
Methods inherited from de.verit.klaros.core.model.KlarosResult:
getConfiguration
,
getDescription
,
getExecutionTime
,
getJob
,
getSummary
,
getVerdict
,
isError
,
isFailure
,
isInconclusive
,
isPassed
,
isSkipped
Methods inherited from de.verit.klaros.core.model.KlarosNamedEntity:
getAssignee
,
getProperties
,
getPropertyValue
,
isDefinedProperty
Methods inherited from de.verit.klaros.core.model.KlarosLabeledObject:
asIterable
,
getCreated
,
getCreator
,
getKey
,
getLastEditor
,
getLastUpdated
,
getName
,
isEnabled
Methods inherited from de.verit.klaros.core.model.KlarosWrapper:
equals
,
getWrapped
,
hashCode
Methods inherited from java.lang.Object:
getClass
,
notify
,
notifyAll
,
toString
,
wait

This class provides access to the information stored for test case steps.
public final class KlarosTestCaseStep extends, KlarosTestStepContainer<KlarosTestCaseStep, TestStep>
implements, IKlarosTestCaseStep<KlarosTestCaseStep> {
// Public Methodspublic String getAction();public Set<KlarosAttachment> getAttachments();public String getExpectedResult();public String getPostcondition();public String getPrecondition();
}
Methods inherited from de.verit.klaros.core.model.KlarosNamedEntity:
getAssignee
,
getProperties
,
getPropertyValue
,
isDefinedProperty
Methods inherited from de.verit.klaros.core.model.KlarosLabeledObject:
asIterable
,
getCreated
,
getCreator
,
getKey
,
getLastEditor
,
getLastUpdated
,
getName
,
isEnabled
Methods inherited from de.verit.klaros.core.model.KlarosWrapper:
equals
,
getWrapped
,
hashCode
Methods inherited from java.lang.Object:
getClass
,
notify
,
notifyAll
,
toString
,
wait

This class provides access to the information stored for test case step results.
public final class KlarosTestCaseStepResult extends, KlarosResult<KlarosTestCaseStepResult, TestCaseStepResult>
implements, IKlarosTestCaseStepResult, Comparable<KlarosTestCaseStepResult> {
// Public Methodspublic int compareTo(KlarosTestCaseStepResult o);public boolean equals(Object o);public String getAction();public Set<KlarosAttachment> getAttachments();public String getExpectedResult();public String getPostcondition();public String getPrecondition();public KlarosTestCase getTestCase();public KlarosTestCaseResult getTestCaseResult();public KlarosTestRun getTestRun();public int hashCode();
}
Methods inherited from de.verit.klaros.core.model.KlarosResult:
getConfiguration
,
getDescription
,
getExecutionTime
,
getJob
,
getSummary
,
getVerdict
,
isError
,
isFailure
,
isInconclusive
,
isPassed
,
isSkipped
Methods inherited from de.verit.klaros.core.model.KlarosNamedEntity:
getAssignee
,
getProperties
,
getPropertyValue
,
isDefinedProperty
Methods inherited from de.verit.klaros.core.model.KlarosLabeledObject:
asIterable
,
getCreated
,
getCreator
,
getKey
,
getLastEditor
,
getLastUpdated
,
getName
,
isEnabled
Methods inherited from de.verit.klaros.core.model.KlarosWrapper:
equals
,
getWrapped
,
hashCode
Methods inherited from java.lang.Object:
getClass
,
notify
,
notifyAll
,
toString
,
wait

This class provides access to the information stored for test environments.
public final class KlarosTestEnvironment extends, KlarosNamedEntity<KlarosTestEnvironment, TestEnvironment>
implements, IKlarosTestEnvironment, Comparable<KlarosTestEnvironment> {
// Public Methodspublic int compareTo(KlarosTestEnvironment o);public boolean equals(Object o);public Set<KlarosAttachment> getAttachments();public Set<KlarosCategoryNode> getCategories();public String getDescription();public Set<KlarosIteration> getIterations();public Set<KlarosTestRun> getTestRuns();public int hashCode();
}
Methods inherited from de.verit.klaros.core.model.KlarosNamedEntity:
getAssignee
,
getProperties
,
getPropertyValue
,
isDefinedProperty
Methods inherited from de.verit.klaros.core.model.KlarosLabeledObject:
asIterable
,
getCreated
,
getCreator
,
getKey
,
getLastEditor
,
getLastUpdated
,
getName
,
isEnabled
Methods inherited from de.verit.klaros.core.model.KlarosWrapper:
equals
,
getWrapped
,
hashCode
Methods inherited from java.lang.Object:
getClass
,
notify
,
notifyAll
,
toString
,
wait

This class provides access to the information stored for test cases.
public final class KlarosTestExecutable extends, KlarosWrapper<KlarosTestExecutable, TestExecutable>
implements, IKlarosTestExecutable {
}
Methods inherited from de.verit.klaros.core.model.KlarosWrapper:
equals
,
getWrapped
,
hashCode
Methods inherited from java.lang.Object:
getClass
,
notify
,
notifyAll
,
toString
,
wait

This class provides access to the information stored for test runs.
public final class KlarosTestRun extends, KlarosNamedEntity<KlarosTestRun, TestRun>
implements, IKlarosTestRun, Comparable<KlarosTestRun> {
// Public Methodspublic int compareTo(KlarosTestRun o);public boolean equals(Object o);public KlarosConfiguration getConfiguration();public KlarosTestEnvironment getEnv();public KlarosIteration getIteration();public KlarosJob getJob();public int getNumberErrors();public int getNumberFailures();public int getNumberInconclusive();public int getNumberPassed();public int getNumberSkipped();public String getRelatedSummary();public Set<KlarosTestCaseResult> getResults();public String getRunId();public KlarosSUTImplementation getSut();public KlarosTestSuite getTestSuite();public Date getTimestamp();public Set<KlarosJobTimeBlock> getWork();public int hashCode();public boolean isPending();
}
Methods inherited from de.verit.klaros.core.model.KlarosNamedEntity:
getAssignee
,
getProperties
,
getPropertyValue
,
isDefinedProperty
Methods inherited from de.verit.klaros.core.model.KlarosLabeledObject:
asIterable
,
getCreated
,
getCreator
,
getKey
,
getLastEditor
,
getLastUpdated
,
getName
,
isEnabled
Methods inherited from de.verit.klaros.core.model.KlarosWrapper:
equals
,
getWrapped
,
hashCode
Methods inherited from java.lang.Object:
getClass
,
notify
,
notifyAll
,
toString
,
wait

This class provides access to the information stored for test segments.
public final class KlarosTestSegment extends, KlarosRevision<KlarosTestSegment, TestSegment>
implements, IKlarosTestSegment<KlarosTestSegment, TestSegment> {
// Public Methodspublic String getDescription();public String getExpectedResult();public String getNote();public String getPostcondition();public String getPrecondition();public KlarosRevision<KlarosTestSegment, TestSegment> getPredecessor();public KlarosRevision<KlarosTestSegment, TestSegment> getRoot();public String getShortname();public List<KlarosTestCaseStep> getSteps();public KlarosRevision<KlarosTestSegment, TestSegment> getSuccessor();
}
Methods inherited from de.verit.klaros.core.model.KlarosRevision:
getRevisionComment
,
getRevisionId
Methods inherited from de.verit.klaros.core.model.KlarosNamedEntity:
getAssignee
,
getProperties
,
getPropertyValue
,
isDefinedProperty
Methods inherited from de.verit.klaros.core.model.KlarosLabeledObject:
asIterable
,
getCreated
,
getCreator
,
getKey
,
getLastEditor
,
getLastUpdated
,
getName
,
isEnabled
Methods inherited from de.verit.klaros.core.model.KlarosWrapper:
equals
,
getWrapped
,
hashCode
Methods inherited from java.lang.Object:
getClass
,
notify
,
notifyAll
,
toString
,
wait

This class encapsulates the (dynamic) properties of a klaros object.
public abstract class KlarosTestStepContainer<T extends KlarosTestStepContainer<T, S>,S extends TestStepContainer> extends, KlarosNamedEntity<T, S>
implements, IKlarosTestStepContainer<T> {
}
Direct known subclasses:
de.verit.klaros.core.model.KlarosTestCaseStep
Methods inherited from de.verit.klaros.core.model.KlarosNamedEntity:
getAssignee
,
getProperties
,
getPropertyValue
,
isDefinedProperty
Methods inherited from de.verit.klaros.core.model.KlarosLabeledObject:
asIterable
,
getCreated
,
getCreator
,
getKey
,
getLastEditor
,
getLastUpdated
,
getName
,
isEnabled
Methods inherited from de.verit.klaros.core.model.KlarosWrapper:
equals
,
getWrapped
,
hashCode
Methods inherited from java.lang.Object:
getClass
,
notify
,
notifyAll
,
toString
,
wait

This class provides access to the information stored for test suites.
public final class KlarosTestSuite extends, KlarosRevision<KlarosTestSuite, TestSuite>
implements, IKlarosTestSuite<KlarosTestSuite, TestSuite> {
// Public Methodspublic Set<KlarosAttachment> getAttachments();public Set<KlarosCategoryNode> getCategories();public KlarosConfiguration getConfiguration();public KlarosTestSuite getPredecessor();public List<KlarosTestSuiteResult> getResults();public KlarosTestSuite getRoot();public String getShortname();public KlarosTestSuite getSuccessor();public KlarosSUTImplementation getSut();public List<KlarosTestCase> getTestCases();public Integer getTestSuiteResultCount();
}
Methods inherited from de.verit.klaros.core.model.KlarosRevision:
getRevisionComment
,
getRevisionId
Methods inherited from de.verit.klaros.core.model.KlarosNamedEntity:
getAssignee
,
getProperties
,
getPropertyValue
,
isDefinedProperty
Methods inherited from de.verit.klaros.core.model.KlarosLabeledObject:
asIterable
,
getCreated
,
getCreator
,
getKey
,
getLastEditor
,
getLastUpdated
,
getName
,
isEnabled
Methods inherited from de.verit.klaros.core.model.KlarosWrapper:
equals
,
getWrapped
,
hashCode
Methods inherited from java.lang.Object:
getClass
,
notify
,
notifyAll
,
toString
,
wait

This class provides access to the information stored for test suite results.
public final class KlarosTestSuiteResult extends, KlarosResult<KlarosTestSuiteResult, TestSuiteResult>
implements, IKlarosTestSuiteResult, Comparable<KlarosTestSuiteResult> {
// Public Methodspublic int compareTo(KlarosTestSuiteResult o);public boolean equals(Object o);public Set<KlarosTestCaseResult> getResults();public KlarosTestRun getTestRun();public KlarosTestSuite getTestSuite();public int hashCode();public boolean isPending();
}
Methods inherited from de.verit.klaros.core.model.KlarosResult:
getConfiguration
,
getDescription
,
getExecutionTime
,
getJob
,
getSummary
,
getVerdict
,
isError
,
isFailure
,
isInconclusive
,
isPassed
,
isSkipped
Methods inherited from de.verit.klaros.core.model.KlarosNamedEntity:
getAssignee
,
getProperties
,
getPropertyValue
,
isDefinedProperty
Methods inherited from de.verit.klaros.core.model.KlarosLabeledObject:
asIterable
,
getCreated
,
getCreator
,
getKey
,
getLastEditor
,
getLastUpdated
,
getName
,
isEnabled
Methods inherited from de.verit.klaros.core.model.KlarosWrapper:
equals
,
getWrapped
,
hashCode
Methods inherited from java.lang.Object:
getClass
,
notify
,
notifyAll
,
toString
,
wait

The user object.
public class KlarosUser extends, KlarosLabeledObject<KlarosUser, User>
implements, IKlarosUser, Comparable<KlarosUser> {
// Public Methodspublic int compareTo(KlarosUser o);public boolean equals(Object o);public String getEmail();public UserRole getRole();public String getUsername();public int hashCode();public String toString();
}
Methods inherited from de.verit.klaros.core.model.KlarosLabeledObject:
asIterable
,
getCreated
,
getCreator
,
getKey
,
getLastEditor
,
getLastUpdated
,
getName
,
isEnabled
Methods inherited from de.verit.klaros.core.model.KlarosWrapper:
equals
,
getWrapped
,
hashCode
Methods inherited from java.lang.Object:
getClass
,
notify
,
notifyAll
,
toString
,
wait

|
use getSystemsUnderTest |
A factory for executing Klaros queries.
public interface IKlarosQueryFactory extends, Serializable {
// Public Methodspublic abstract List<?> execute(String query);public abstract List<?> execute(String query,
ParameterContext params);
}

public abstract List<?> execute(String query);Prepares the given query string with our KlarosOdaQuery and returns a KlarosList with the results of the query.
Parameters
|
|
the query |
|
|
the list of query results |
Context to provide all methods to the user to add own objects to the event context.
public class KlarosContextimplements, IKlarosContext {
// Public Constructorspublic KlarosContext(Context context,
UUID authenticatedUserId,
UUID activeProjectId,
UUID activeIterationId,
String applicationUrl,
IKlarosQueryFactory factory,
ParameterContext parameters);public KlarosContext(Context context,
UUID authenticatedUserId,
UUID activeProjectId,
UUID activeIterationId,
String applicationUrl,
IKlarosQueryFactory factory,
ParameterContext parameters,
Locale locale);
// Public Methodspublic void add(String name,
Object value);public boolean containsParameter(String name);public List<?> executeParameterizedQuery(String query);public List<?> executeQuery(String query);public KlarosIteration getActiveIteration();public KlarosConfiguration getActiveProject();public String getAttachmentUrl(String attachmentId);public String getAttachmentUrl(String attachmentId,
String version);public String getAttachmentUrl(UUID attachmentId);public String getAttachmentUrl(UUID attachmentId,
String version);public String getBrowsePageUrl(KlarosLabeledObject<?, ?> artifact);public Locale getLocale();public Parameter getParameter(String name);public Object getParameterValue(String name);public String getPrintPageUrl(KlarosLabeledObject<?, ?> artifact);public void setLocale(Locale locale);
}
Methods inherited from java.lang.Object:
equals
,
getClass
,
hashCode
,
notify
,
notifyAll
,
toString
,
wait

public KlarosContext(Context context,
UUID authenticatedUserId,
UUID activeProjectId,
UUID activeIterationId,
String applicationUrl,
IKlarosQueryFactory factory,
ParameterContext parameters);Create a KlarosContext.
Parameters
|
|
Gets passed by the relating servlet. |
|
|
the authenticated user id |
|
|
the active project id |
|
|
the active iteration id if available |
|
|
the application url |
|
|
the factory |
|
|
the parameters |
public KlarosContext(Context context,
UUID authenticatedUserId,
UUID activeProjectId,
UUID activeIterationId,
String applicationUrl,
IKlarosQueryFactory factory,
ParameterContext parameters,
Locale locale);Create a KlarosContext.
Parameters
|
|
Gets passed by the relating servlet. |
|
|
the authenticated user id |
|
|
the active project id |
|
|
the active iteration id |
|
|
the application url |
|
|
the factory |
|
|
the parameters |
|
|
the locale |
The context object encapsulates the input/output interface a report script can access. <orderedlist>
<listitem>
The parameters given before starting the report. An HQL query interface for retrieving model objects from the database. A writable context for storing values for template access. Access to current Klaros settings (current project, current iteration, locale settings) URL conversions for generating URLs to attachments, page and print page objects inside the application.
The following entries are available
public interface IKlarosContext {
// Public Methodspublic abstract void add(String name,
Object value);public abstract boolean containsParameter(String parameterName);public abstract List<?> executeParameterizedQuery(String query);public abstract List<?> executeQuery(String query);public abstract KlarosIteration getActiveIteration();public abstract KlarosConfiguration getActiveProject();public abstract String getAttachmentUrl(String attachmentId);public abstract String getAttachmentUrl(String attachmentId,
String revision);public abstract String getAttachmentUrl(UUID attachmentId);public abstract String getAttachmentUrl(UUID attachmentId,
String revision);public abstract String getBrowsePageUrl(KlarosLabeledObject<?, ?> artifact);public abstract Locale getLocale();public abstract Parameter getParameter(String parameterName);public abstract Object getParameterValue(String name);public abstract String getPrintPageUrl(KlarosLabeledObject<?, ?> artifact);public abstract void setLocale(Locale locale);
}

public abstract void add(String name,
Object value);Add a new object with the give key to the event context.
Parameters
|
|
the name |
|
|
the value |
public abstract boolean containsParameter(String parameterName);Checks if the parameter is available in the context.
Parameters
|
|
the parameter name |
|
|
true, if successful |
public abstract List<?> executeParameterizedQuery(String query);Execute the given query with the Parameters from the ParameterContext.
Parameters
|
|
The HQL query to execute. |
|
|
A KlarosList of the selected objects. |
public abstract List<?> executeQuery(String query);Execute the given query.
Parameters
|
|
The HQL query to execute. |
|
|
A KlarosList of the selected objects. |
public abstract KlarosIteration getActiveIteration();Gets the active iteration.
Parameters
|
|
the active iteration |
public abstract KlarosConfiguration getActiveProject();Gets the active project.
Parameters
|
|
the active project |
public abstract String getAttachmentUrl(String attachmentId);Return an URL string to retrieve the attachment with given attachment id.
Parameters
|
|
the attachment id |
|
|
the attachment url |
public abstract String getAttachmentUrl(String attachmentId,
String revision);Return an URL string to retrieve the attachment with given attachment id string and revision.
Parameters
|
|
the attachment id |
|
|
the revision |
|
|
the attachment url |
public abstract String getAttachmentUrl(UUID attachmentId);Return an URL string to retrieve the attachment with given attachment UUID.
Parameters
|
|
the attachment id |
|
|
the attachment url |
public abstract String getAttachmentUrl(UUID attachmentId,
String revision);Return an URL string to retrieve the attachment with given attachment UUID and revision.
Parameters
|
|
the attachment id |
|
|
the revision string |
|
|
the attachment url |
public abstract String getBrowsePageUrl(KlarosLabeledObject<?, ?> artifact);Gets the browse page url to the given klaros artifact. Will return null if the artifact type is not supported.
Parameters
|
|
the artifact |
|
|
the browse page url |
public abstract Locale getLocale();/** Returns the active Java Locale setting.
Parameters
|
|
the Java Locale |
public abstract Parameter getParameter(String parameterName);Gets the parameter.
Parameters
|
|
the parameter name |
|
|
The parameter with the given name |
Exceptions
|
KlarosIllegalArgumentException |
if the parameter is not available. |
public abstract Object getParameterValue(String name);Gets the parameter value.
Parameters
|
|
the name |
|
|
The parameter with the given name |
Exceptions
|
KlarosIllegalArgumentException |
if the parameter is not available. |
public abstract String getPrintPageUrl(KlarosLabeledObject<?, ?> artifact);Gets the print page of the given klaros artifact. Will return null if the artifact type is not supported.
Parameters
|
|
the artifact |
|
|
the print page url |
The Parameter class encapsulates a report query parameter.
public class Parameterimplements, Serializable {
// Public Constructorspublic Parameter(ScriptParameter source);
// Public Methodspublic String getDefaultValue();public List<String> getDefaultValues();public String getDescription();public String getLabel();public String getName();public List<String> getOptions();public String getOptionsString();public ScriptParameterType getType();public String getValue();public List<String> getValues();public boolean isMandatory();
}
Methods inherited from java.lang.Object:
equals
,
getClass
,
hashCode
,
notify
,
notifyAll
,
toString
,
wait

public Parameter(ScriptParameter source);Instantiates a new parameter.
Parameters
|
|
the source script parameter |
public String getDefaultValue();Gets the default value.
Parameters
|
|
the default value |
public List<String> getDefaultValues();Gets the default values.
Parameters
|
|
the default values |
public String getDescription();Gets the description.
Parameters
|
|
the description |
public List<String> getOptions();Gets the options.
Parameters
|
|
the options |
public String getOptionsString();Gets the options string.
Parameters
|
|
the options string |
public ScriptParameterType getType();Gets the type.
Parameters
|
|
the type |